辽宁现代服务职业技术学院
211 |
985 |
双一流 |
财经
辽宁省
高职(专科)
省重点
公办
以礼服人求知务实
024-88085671,024-88085672
http://www.lnxdfwxy.com/
更多 >
图片
院校首页
历年分数
历年分数
历年分数
普通类
艺术类
体育类
招生计划
院校计划
投档规则(艺术)
投档规则(体育)
招生政策
招生简章
招生资讯
探校攻略
探校攻略
探校攻略
探校攻略
探校攻略
探校攻略
院校首页
> 招生简章
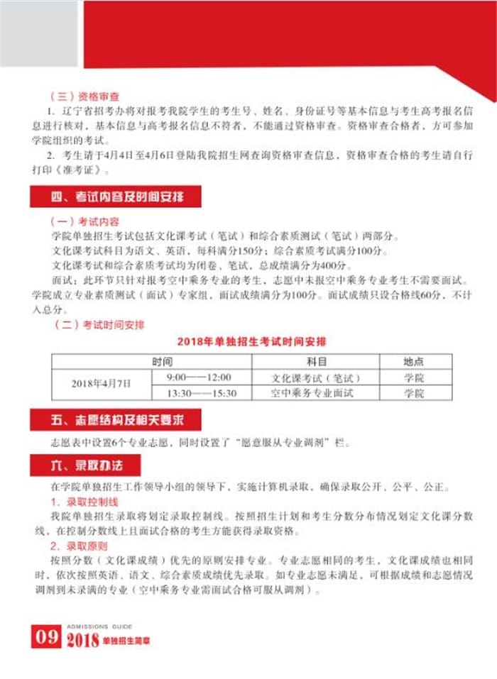
辽宁现代服务职业技术学院2018年单独招生简章
2022-06-20 22:04:04 分享至:
招生简章
招生资讯
辽宁现代服务职业技术学院2018年单独招生简章
2022-06-20 22:04:04